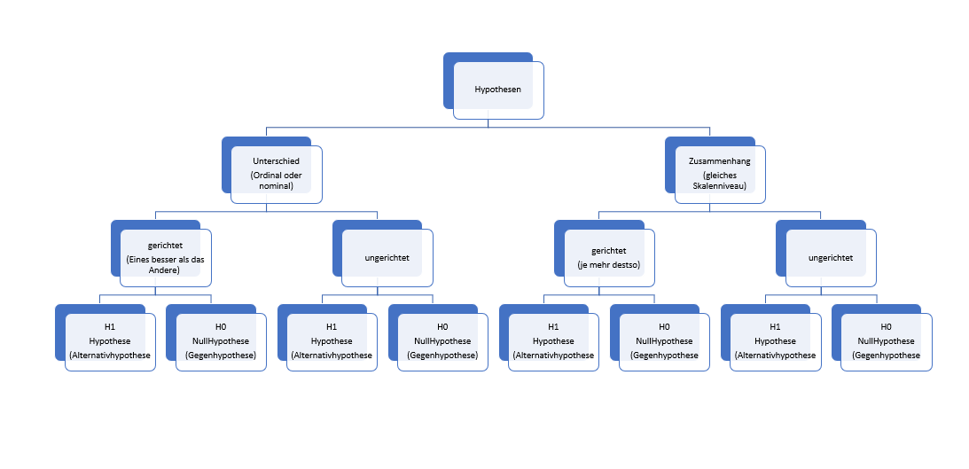
Zusammenhangshypothesen untersuchen die Beziehung zwischen zwei oder mehreren Variablen.

ACHTUNG! Unterscheide immer zwischen Unterschieds- und Zusammenhangshypothesen.

Mister Asker




Es geht um die Zusammenhänge zwischen bestehenden Merkmalen von Individuen, Gruppen oder anderen Merkmalsträgern. Fragen wie „Gibt es einen Zusammenhang zwischen Intelligenz und Berufserfolg?“ oder „Wie hängen Persönlichkeitsmerkmale und Lebensstil zusammen?“ sind Beispiele dafür.

Ungerichtete Zusammenhangshypothese (zweiseitig)

Mister Asker

H1: Die Lesemotivation hängt vom Alter der Schüler ab. (r≠0)
H0: Die Lesemotivation hängt nicht vom Alter der Schüler ab. (r=0)

H1: Der Trainingserfolg korreliert mit den Trainingsstunden. (r≠0)
H0: Der Trainingserfolg korreliert nicht mit den Trainingsstunden. (r=0)

H1: Die PC-Kenntnisse hängen mit der täglichen Internetnutzung zusammen. (r≠0)
H0: Die PC-Kenntnisse hängen nicht mit der täglichen Internetnutzung zusammen. (r=0)

H1: Der Erfolg einer Fußballmannschaft hängt von der Anzahl der unterschiedlichen Torschützen ab. (r≠0)
H0: Der Erfolg einer Fußballmannschaft hängt nicht von der Anzahl der unterschiedlichen Torschützen ab. (r=0)

Gerichtete Zusammenhangshypothese (einseitig)

Mister Asker

Bei gerichteten Hypothesen muss klar eine Richtung angegeben werden, wie „höher“, „mehr“, „steigt“, „sinkt“, „besser“, usw.

H1: Mit zunehmendem Alter steigt die Lesemotivation der Schüler. (r > 0)
H0: Mit zunehmendem Alter sinkt die Lesemotivation oder bleibt gleich. (r≤0)

H1: Der Trainingserfolg verbessert sich mit zunehmender Trainingszeit. (r > 0)
H0: Der Trainingserfolg verschlechtert sich oder bleibt gleich. (r≤0)

H1: Mit steigender Internetnutzung verbessern sich die PC-Kenntnisse. (r > 0)
H0: Mit steigender Internetnutzung bleiben die PC-Kenntnisse gleich oder verschlechtern sich. (r≤0)

H1: Mit steigendem Alkoholkonsum erhöht sich das Demenzrisiko. (r > 0)
H0: Mit steigendem Alkoholkonsum bleibt das Demenzrisiko gleich oder sinkt. (r ≤ 0)

H1: Mit zunehmender Anzahl von Torschützen steigt der Erfolg einer Fußballmannschaft. (r > 0)
H0: Mit zunehmender Anzahl von Torschützen bleibt der Erfolg einer Fußballmannschaft gleich oder sinkt. (r ≤ 0)

Zusammenhangshypothesen sind gut für Korrelationen und Regressionen geeignet.

Mister Asker




Achte bei der Formulierung von Hypothesen auf klare, messbare Zusammenhänge.

Mister Asker